BrainSoftware
The integration of Eyeshot libraries has enabled BrainSoftware to achieve a substantial reduction in development time for its new simulation application.
February 10, 2026 | MANUFACTURING

About BrainSoftware
BrainSoftware S.r.l. is an Italian software house founded in 1992, whose flagship product is Spazio3D.
Spazio3D is a CAD/CAM software dedicated to the furniture industry and the processing of materials such as wood and marble. The objective is to cover the entire business cycle, ensuring integrated management from the initial design phase through to production.
As a CAD/CAM solution, one of Spazio3D's key features is its CAM module, which allows for the automatic management of machining processes and exporting to a wide range of CNC machines.
We chose Eyeshot to develop our CAM simulator alongside Spazio3D. Its rendering library and ease of use allowed us to focus on optimizing the final product and ensuring its seamless integration with our existing tools.
Omar Laner, Software Manager BrainSoftware S.r.l.
Challenge
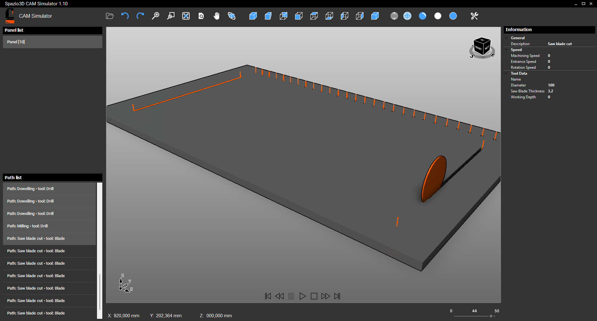
Spazio3D is a 3D CAD/CAM software designed for furniture design and production cycle management. Given the strength of its CAM module for calculating machining operations and exporting them to CNC machines, the natural next step was the creation of a simulator to provide a preview of the panel machining processes.
The market also demands increasing compatibility between various graphic formats. To ensure interoperability with other CAD software, reliable and efficient import and export functionalities have become essential.
Solution
The integration of Eyeshot's functionalities with the detailed CAM machining data generated by Spazio3D has resulted in a targeted application for CAM simulation that is both functional and efficient. Thanks to Eyeshot, this was achieved rapidly while ensuring flexibility and scope for future integrations.
Furthermore, Eyeshot provides import and export functionalities for the most popular graphic formats, which have been integrated into Spazio3D to further broaden its interoperability.
Results
The use of Eyeshot libraries has led to a significant reduction in development time for the new simulation application, primarily thanks to its ready-to-use 3D rendering components.
Integrating Eyeshot import and export functionalities for the most common graphic formats allows Spazio3D to guarantee reliable and consistently up-to-date interoperability while reducing maintenance costs.
Testimonial
Our experience with Eyeshot is relatively recent. However, the library has proven to be a valuable asset both in enhancing our flagship product, Spazio3D, and in developing new supporting applications such as Spazio3D CAM Simulator.
The Eyeshot development team has consistently supported us, clarifying any doubts that arose during development and resolving any issues we encountered.
Thanks to the wide range of features offered, Eyeshot will likely continue to be a solid support for the development of our future solutions.



| Developer Name: | Omar Laner | |
|---|---|---|
| Developer Role: | Software Manager | |
| Company Name: | BrainSoftware S.r.l. | |
| Product Name: | Spazio3D CAM Simulator | |
| Company Website: | www.spazio3d.com |
Ready to Get Started?
Develop your CAD application with confidence with our .NET software components. Four different workspaces (the actual WinForms or WPF controls) are available to address common CAD workflows.
DOWNLOAD FREE TRIAL